Experience. Mindset. Innovation.

The right balance to move projects forward




Welcome to
Pixels & Crowd


We believe successful products come from the right balance of experience, mindset, and innovation.

At Pixels & Crowd, we bring all three.

With 16+ years of delivery across aerospace, finance, and SaaS, we’ve gained the experience to build robust, scalable solutions in real-world enterprise environments. Along the way, we’ve learned how to spot opportunities early, solve problems faster, and keep projects moving forward. That proactive mindset is at the core of how we work.

We also bring innovation. From designing AI driven SaaS platforms to authoring granted patents in payments and fraud prevention, we look for ways to rethink processes and create solutions that go beyond the brief. 

Our expertise spans Custom Full Stack Development, AI Integration & Scalable SaaS Platforms, and Cloud Engineering & DevOps Support.

We combine this with the smart use of AI tools to speed up delivery, help clients achieve faster outcomes with higher quality.

We work as a trusted partner, helping teams reduce risk, accelerate delivery and create lasting impact.

Let us set up a quick meeting and discuss your requirements. 

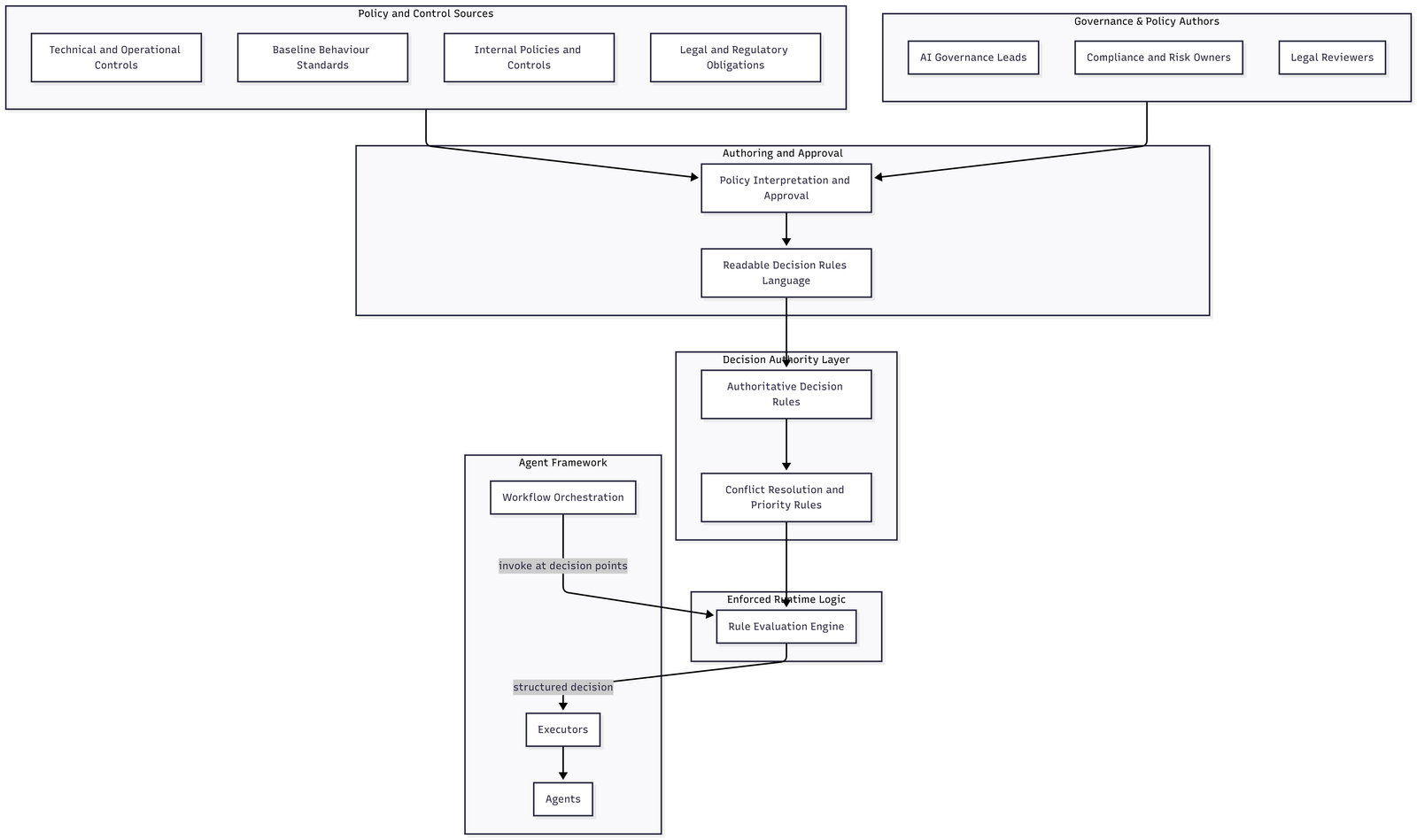
Our New AI Safety Venture : Ethos Agentics

 

Ethos Agentics is a dedicated AI safety company building guardrails that protect users and organisations from unsafe prompts.

Our work covers three layers of protection:

  • EthosGuard LITE for individuals and small teams

  • EthosGuard Enterprise for larger organisations

  • Cloud based APIs for developers who want to integrate guardrails directly into their own products

Our team co-founded Ethos Agentics to strengthen responsible AI adoption across industries and make ethical prompting simple to apply at scale.

EthosGuard, the core product family, was showcased at a booth at Web Summit Lisbon 2025.

Please see the video demo below and you can learn more at www.ethosagentics.com

Meet Some Of Our Clients

About the Product:
AI Science Tutor: Renaissance of American Physics is a new platform designed to make science learning and tutoring smarter, faster, and more engaging. Using AI to generate lessons, practice questions, experiments, and feedback, it gives students and teachers a full learning experience. Whether you are exploring physics, biology, chemistry, or even the science of Star Wars, this app makes learning hands on and exciting.

How We Help:
We provided ongoing development support across the platform. This included improving performance, refining usability, and ensuring the app delivered a smooth, engaging experience for students. We also guided the design of new features based on user needs.

Result:
The platform continues to evolve with greater stability, improved user experience, and consistent delivery. Our flexible involvement allows the founder to stay focused on growth and education outcomes while we handle the technical execution.

About the Product:

ProtoEd is a React based full stack platform designed to deliver learning through real project work. Instead of just information, it gives learners hands-on experience that builds lasting skills and real-world impact.

How We Help:
We supported the platform with ongoing development expertise. This included enhancing features, refining user flows, fixing issues, and guiding product improvements on a flexible engagement model. Our approach ensured steady progress and momentum without the overhead of a full time team.

Result:
ProtoEd continues to grow with reliable progress and measurable improvements each month. The platform is actively used to deliver practical learning experiences, maintained and enhanced on a lean and sustainable budget.

Innovation that Delivers

Patent no: EP3531353A1
Title: Reducing Fraudulent Data Transfers
Status: Granted
Issued date: Dec 18, 2024

Click to see the patent

I proposed a user controlled security switch for payment credentials. A customer taps their card on a phone. The phone’s NFC reads the card identifier and my app sends a digital message to the payment processor to change the security mode for that card. The processor updates a security control database to move between normal and high security, then applies the chosen checks before forwarding any authorisation to the acquirer. High security can block all transactions or just card not present ones. Normal security allows standard processing. The mode can auto revert after a set time or after a purchase. It fits cleanly into ISO 8583 style flows used by issuers and acquirers. The result lets people wake or sleep their card on demand. It reduces false declines while cutting fraud by putting control in the user’s hands.

Patent no: US11651241B2
Title: System and Method for Specifying Rules for Operational Systems
Status: Granted
Issued date: May 16, 2023

 

Click to see the patent

 

I designed a rules architecture that lets real world systems act on clear, testable logic before they do anything important. I separate three parts. How rules are expressed. How they are validated. How they are executed. A device or service emits a condition. My rules engine matches that condition against versioned policies and data. It then compiles an action plan. For payments this can mean selecting a merchant. Building an authorisation payload. Choosing the acquirer. Enforcing fraud checks and consumer permissions. The engine produces deterministic outcomes and an audit trail. It supports time based expiry and automatic reversion. It also supports pre and post actions like user notification and merchant updates. The design works for IoT and for back office flows. It turns business policy into code the network can trust.

Patent no: US20180260872A1
Title: Systems and Methods for Use in Initiating Payment Account Transactions to Acquirers
Status: Granted
Issued date: May 11, 2021

 

Click to see the patent

 

I proposed an architecture where IoT devices could initiate and complete purchases securely, without relying on manual input at the point of sale. A smart appliance detects a condition, for example a fridge noticing supplies are low. It triggers its local processor to build a purchase request using stored card credentials and merchant preferences. My framework sets out how the device enforces user defined rules, like thresholds, spend limits, or approval requirements, before the request is allowed. The message is then formatted into an ISO style authorisation payload and sent directly to the acquiring bank or payment network. To protect against misuse, I designed mechanisms for encryption, authentication, and session validation so the acquirer can trust the source even though it is not a traditional merchant terminal. The result is an end to end flow where IoT devices act as autonomous but controlled payment clients, opening the door to machine to machine commerce.

Patent no: US20180349426A1
Title: Multi-Network Systems and Methods for Providing Current Biographical Data of a User to Trusted Parties
Status: Granted
Issued date: Mar 24, 2020

 

Click to see the patent

 

I proposed a system where a user can change their personal details once and those updates propagate automatically to issuers, acquirers and merchants. I linked a card profile to a central biographical data store, so changes like address or phone number could be synchronised in real time. My design uses standard ISO style messages to deliver only the updated fields, which reduces bandwidth and avoids duplicate records. Each update is versioned, validated, and distributed through trusted channels, ensuring parties always have the latest data. This improves fraud detection because issuers and merchants can rely on consistent identity information. It also reduces customer friction by removing the need to update details with each organisation separately. The result is a scalable mechanism that keeps the entire payments ecosystem aligned on a single source of truth.

What Our Clients Say

George Turano (CEO VISION-E)
George Turano (CEO VISION-E)
USA
"Good communication. Delivered ahead of schedule."
Youssef Eweis, Renaissance of American Physics
Youssef Eweis, Renaissance of American Physics
USA
"Yaseen did not only do an exceptional job, but he also became a very close friend. I hope to keep working with Yaseen for a very long time."
Hassan Ashraf
Hassan Ashraf
UAE
"I worked with yaseen to integrate AI based CV generator component to my full stack application project. His technical skills across both front end and back end were excellent. He quickly understood the requirements and delivered high quality work on time. He also suggested improvements and new functionality that made the final product much better. I would definitely work with him again and highly recommend him for any full stack development work."

 

Kunverge – Generate Insights Faster & Seamlessly

Researching online means sifting through endless sources, copying information manually, and organising scattered insights. Kunverge transforms Google search results into structured, actionable insights effortlessly. Find the perfect balance between manual research and AI automation with Kunverge.

✅ Capture key text from any webpage instantly.

✅ AI-Powered Summaries – Extract key takeaways without manual effort.

✅ Seamless Workflow – Organise, refine, and export insights in seconds.

✅ Works with Your AI Models – Supports OpenAI & Claude via API or UI automation using your existing account. 

Install kunverge in Chrome extensions webstore.  Follow Kunverge on Facebook for more tips and tricks.

Here is a link to some practical usecases and this is link to Kunverge Tutorial

If you are looking to build something similar or would like to customize Kunverge for your specific requirements. Please contact us or book a meeting with us

Our Services

Full Stack Development

We bring proven expertise in front end and back end development to help teams deliver secure, scalable applications. Our focus is not just on writing code, but on strengthening architecture, improving reliability, and ensuring projects move forward with clarity and speed.
Find More...

AI Integration & SaaS Platforms

We help organisations apply AI where it creates real impact. From integrating LLMs and APIs into existing systems to supporting the build of new SaaS platforms, we combine technical skill with practical insight to deliver smarter, more efficient solutions.
Find More...

Cloud and DevOps Support

We support teams in building and maintaining cloud infrastructure that works under real conditions. By improving deployment pipelines and DevOps practices, we help reduce risks, accelerate delivery, and keep systems resilient at scale.
Find More...

About Us

Yaseen Picture

Yaseen Ali

My interest in technology started young, experimenting with early computers. That curiosity grew into a career in software, leading me to study software engineering and later work at companies such as Boeing, IBM, Mastercard and Intel in Ireland and UK. I worked extensively with complex, large scale systems where analysing issues, improving efficiency and fine tuning performance across complex distributed infrastructures were essential. That experience shaped my ability to deliver robust, scalable solutions in demanding enterprise environments. But I also saw how often projects lost their spark, with process taking over and the passion for building great software fading into routine. I founded Pixels & Crowd to work differently. Here I combine the depth of that enterprise experience with a proactive approach that keeps projects moving forward and the same passion that first drew me to software. AI has played a big role in reigniting that energy, while the innovations I have designed, from enterprise platforms to patented payment systems, reflect a drive to keep rethinking how things can be done better. Today, through Pixels & Crowd, I help clients with full stack development, AI integration and cloud/DevOps always aiming to deliver innovative solutions that go beyond expectations.

Send Us A Message